About MacMach
Guangzhou MacMach Solutions – Established in 2022, we are a one-stop factory service provider specializing in HIFU and maintenance-focused therapy devices. Despite our short history, we have already partnered with 200+ distributors, bringing our solutions to over 3,000 beauty salons and clinics worldwide. Through our dedicated joint company structure, MacMach ensures an efficient and reliable supply chain, supporting global partners with consistency and trust. We deliver cost-effective solutions—including HIFU, EMS, Plasma, Hydrafacial, Microneedling, Skin Analyzer, Cryolipolysis, Slimming Rollers, 448K Diathermy, and Multifunctional Therapy Systems—with minimal markup, ensuring the most competitive pricing available. Our mission is simple: to empower professional partners like you with premium technology, comprehensive one-stop services, and exceptional value.

Services We Provide
MacMach provide HIFU systems, EMS body sculpting machines, cryolipolysis devices,RF machines, hydra facial systems, and more.
With strong R&D capabilities, strict quality control, and professional manufacturing standards, we have successfully provided products and services to clients in more than 93 countries worldwide. Guided by the principles of “Innovation, Aesthetics, and Technology,” MacMach is committed to delivering cutting-edge solutions that empower beauty professionals and clinics globally. We sincerely look forward to building long-term partnerships and creating greater value for our international customers.
Company advantage
Professional Quality management system
We have a complete production line, sales center, after-sales service center, R & D department and clinical report team to ensure the best quality machines and fastest service for customers.
Fast Delivery
In order to save time for delivery, we have all spare parts and machines in stock, and all of our machines can be delivered in 1 week.
High-Quality Machines
We have always been committed to the pursuit of the best ratio of quality and price, to provide customers with the most cost-effective products.
Quality Control
All of our machines being delivered will be strictly test before shipping which ensures the quality and clinic results, Besides, we have a professional team to test all the purchased spare parts are well made to prevent the faulty during using,
R & D team
The 30 persons R & D team helps us to be the leader of the new technology in the market, Meanwhile, we are keep improving our products to make a better experience for our customers.
Clinical Office
We are the first factory in China who has the clinic office to ensure every machine with the best clinical results. We are not only produce machines, but also provide a full solutions for the spas, clinic, distributors and overseas factory.
R & D Team
-

Case Design -

Structure Design -

Structure Adjustment -

UI Design -

Program Writing -

PCB Development
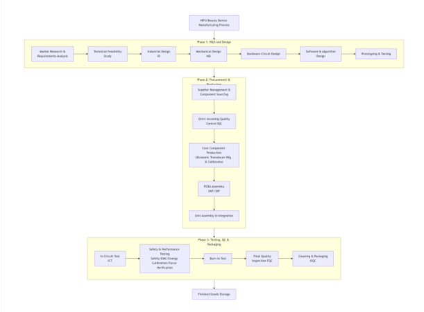
Production Flow
-
Incoming Material Checking -
Assembling -
Cable Wiring -
Handpiece Testing -
Machine Aging -
Machine Stocking

OEM/ODM Service
At MacMach, we are a professional manufacturer specializing in the development and production of high-quality medical aesthetic equipment. With years of industry experience and advanced production facilities, we proudly offer comprehensive OEM and ODM services to meet the diverse needs of our global partners. Our OEM service allows you to customize our existing product lines with your own brand identity, packaging, and specifications, ensuring that you can quickly bring professional beauty machines to market under your own label. For customers seeking unique and innovative solutions, our ODM service provides full support—from product concept, design, and prototyping to mass production—helping you create tailor-made devices that match your vision and business strategy. With a strong R&D team, strict quality control system, and a commitment to innovation, we guarantee every machine meets international standards for safety, performance, and reliability. Over the years, we have successfully collaborated with distributors, beauty clinics, and leading brands in more than 70 countries worldwide. Choosing us as your OEM/ODM partner means more than just manufacturing—it means gaining a reliable, long-term partner dedicated to helping your business grow and succeed in the competitive beauty industry.
OEM |
ODM |
|
|
